Are you looking for 'erie doctrine essay'? All material can be found on this website.
Table of contents
- Erie doctrine essay in 2021
- Federal court apply state law
- Outcome determinative test
- Joinder essay
- Unguided erie analysis
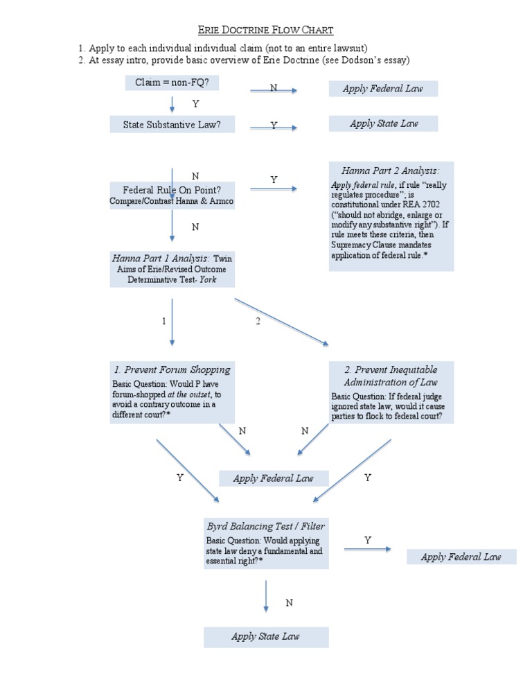
- Erie analysis flowchart
- Erie hanna analysis
- Erie doctrine cornell
Erie doctrine essay in 2021

Federal court apply state law

Outcome determinative test

Joinder essay
Unguided erie analysis

Erie analysis flowchart

Erie hanna analysis

Erie doctrine cornell
Can a federal court make an Erie prediction?
Then the federal court must make an “Erie prediction,” making an educated guess as to how the Texas Supreme Court might rule today. The court can look at lower Texas court opinions, the trends in other states, dissents, and law review articles.
What was the issue in the Erie Railroad case?
In Erie Railroad , the issue was whether a federal court had to follow state tort law or could instead invent its own tort law. The Supreme Court held it was unconstitutional for federal courts to create federal general common law in cases where state common law would otherwise be used.
When did the Supreme Court invent the Erie doctrine?
Believe it or not, prior to the Supreme Court’s 1938 opinion in Erie Railroad v. Tompkins, federal courts were free to “invent” their own common law, known as “federal general common law.” This was because of an 1842 case called Swift v.
What are the basic questions of the Erie doctrine?
In its most basic form, the Erie doctrine concerns the choice of law in federal court in diversity cases. In its most basic form, it asks three questions: Question # 1: Vertical choice of law asks: federal law or state law?
Last Update: Oct 2021
Leave a reply
Comments
Mican
20.10.2021 01:31The erie doctrine aims to clarify whether a federal Margaret Court in a case that is stylish federal. Erie doctrine essay the most trustworthy writing service connected the web.
Jinelle
27.10.2021 05:37If your goal is to improve your grades erie philosophy essay and addition new writing skills, this is the perfect place to reach it.